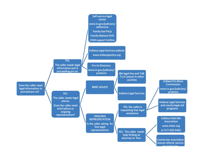
Monica Fennel, back in 2008, created this simple chart for people answering phones in Indiana.
I thought it was worth sharing as a good example of clear thinking. We are to note that it is no longer fully up to date, so think of it as a sample. (Click for clearer image.)

